首页
融媒矩阵
工作动态
公告公示
关于我们
工作通道
天眼云
通稿平台
考评系统
VPN
直通车
位置:
首页
>
公告公示
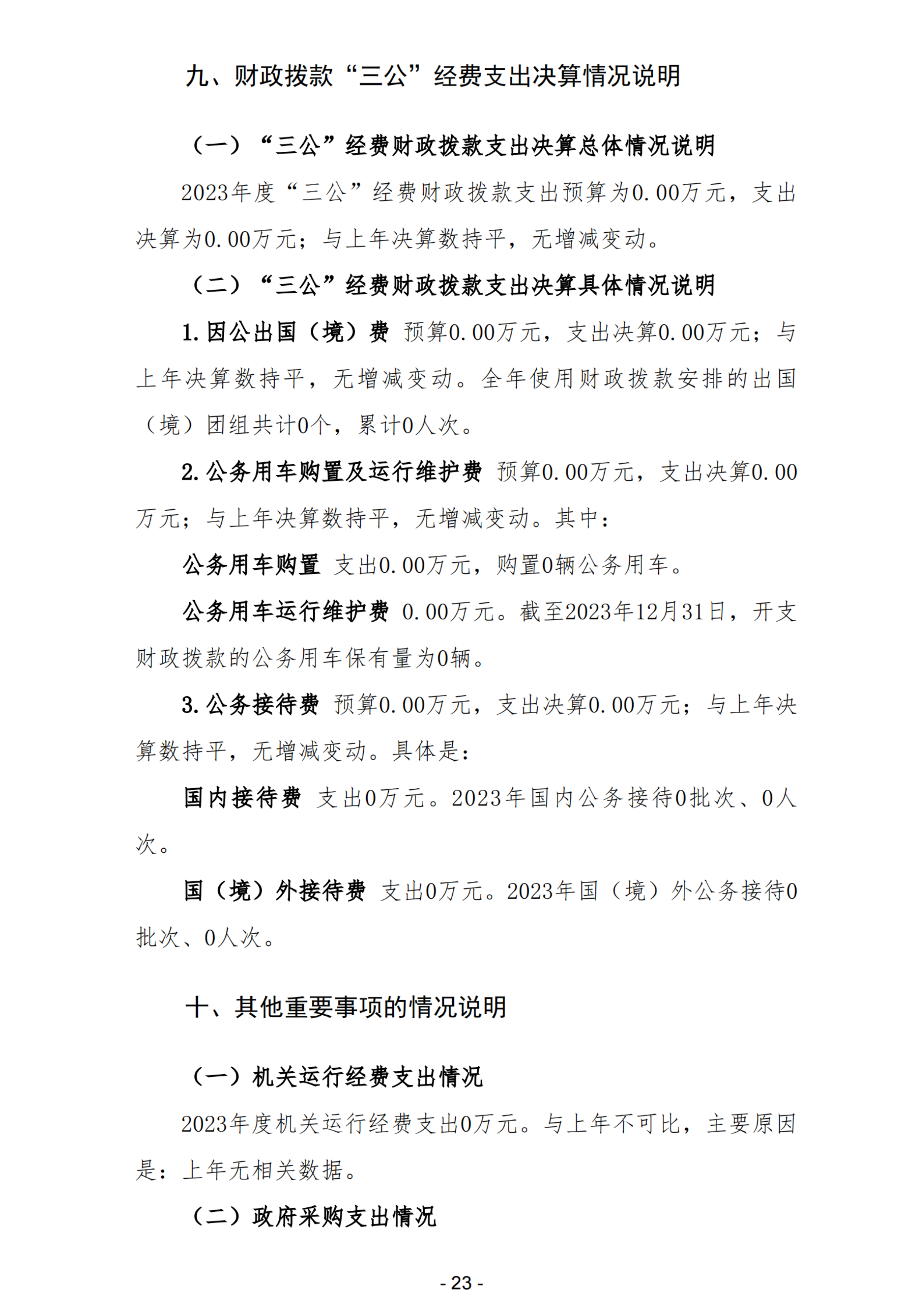
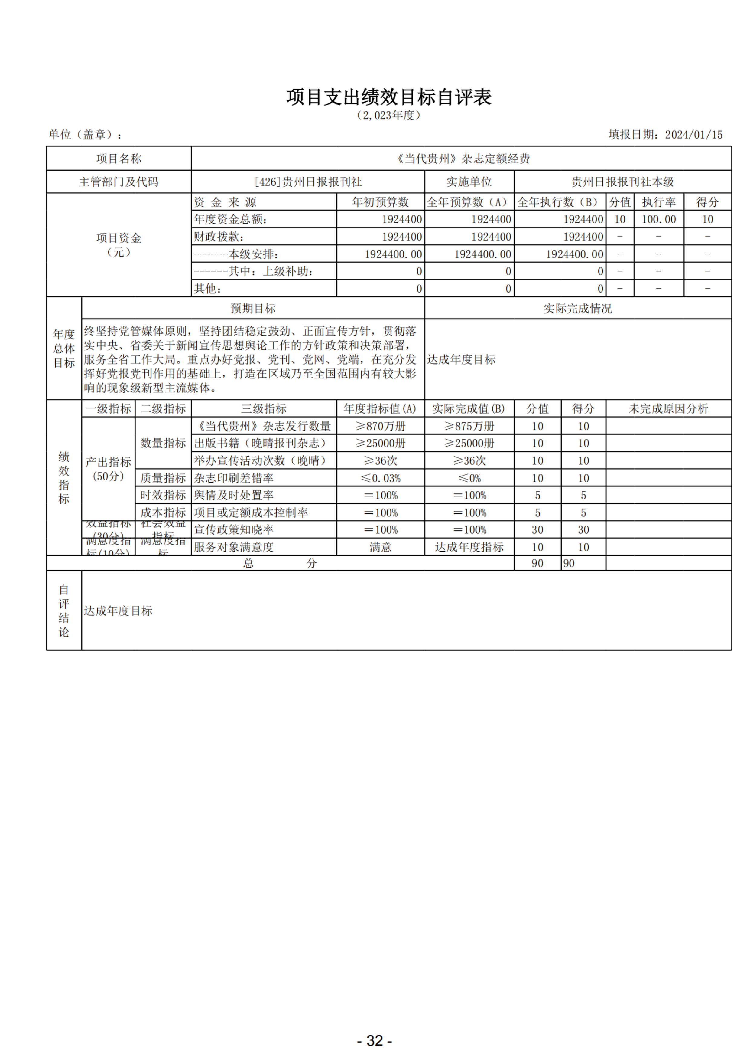
贵州日报报刊社 2023年度部门决算公开说明
2023年贵州日报报刊社部门决算(1).pdf